开云线上(中国)网页版网1月11日电 近期,开云线上(中国)网页版药学院刘刚教授课题组对基于新型硝基还原酶Rv3368c的结核分枝杆菌荧光诊断试剂进行研究,发现Cy3-NO2-tre有可能能够用于早期监测抗结核药物的治疗效果。
结核病是由结核分枝杆菌(Mycobacterium tuberculosis,Mtb)引起的传染病,其特点是死亡率高、诊断率低。结核病的诊断是结核防疫中最薄弱的一环。使用auramine O(AO)或Ziehl-Nielsen痰涂片镜检是结核高负担国家的一线诊断方法,然而,AO和Ziehl-Nielsen都与Mtb细胞壁中的分枝菌酸结合,不能区分活菌和死菌,不能反映结核病患者服药后的治疗效果,容易导致耐药菌的产生。此外,AO的染色步骤繁琐,易受临床样本中的食物残渣、杂蛋白等自发荧光干扰、抗淬灭能力差,临床迫切需要开发新一代光稳定性强的荧光探针,用于快速、简便地标记Mtb。由于临床痰液样本中存在不同的菌种和复杂的成分,对荧光探针的化学结构稳定性、光学稳定性、特异性以及样本处理稳定性等多方面均有较高的要求,虽然目前已报道了多种Mtb新型荧光探针,但多停留在实验室水平。
该研究设计合成了一系列的花菁类荧光探针,并确定荧光强度最高的Cy3-NO2-tre为最终荧光试剂。Cy3-NO2-tre自身不发光,但在细菌内可被特异的硝基还原酶Rv3368c还原后开启荧光。Cy3-NO2-tre可以选择性标记不同种属混合菌中的Mtb,而不会对其他的细菌产生荧光标记(图1)。课题组采用Pull down实验技术鉴定了Cy3-NO2-tre作用靶点—Rv3368c,并通过比较Cy3-NO2-tre在Rv3368c基因敲除、回补分枝杆菌菌株内、过表达Rv3368c大肠杆菌DE3的荧光强度得到验证(图2)。基于NCBI的生物信息学分析结果表明,Rv3368c主要表达于结核分枝杆菌科。

图1.花菁荧光探针的结构与荧光标记能力

图2.特异性硝基还原酶RV3368c的探究与验证
Cy3-NO2-tre可以选择性标记宿主细胞内的Mtb,而不会对宿主细胞产生非特异性标记(图3)。Cy3-NO2-tre响应较快、免清洗和灵敏度高的优点使其能够实时检测Mtb感染宿主细胞的全过程。课题组利用Cy3-NO2-tre成功地观察到宿主细胞伸出伪足捕获Mtb的过程,同时也发现某些细菌能够成功逃脱宿主细胞伪足的“抓捕”,为进一步研究宿主细胞和Mtb的相互作用提供了工具分子。

图3.Cy3-NO2-tre跟踪Mtb与宿主细胞的相互作用
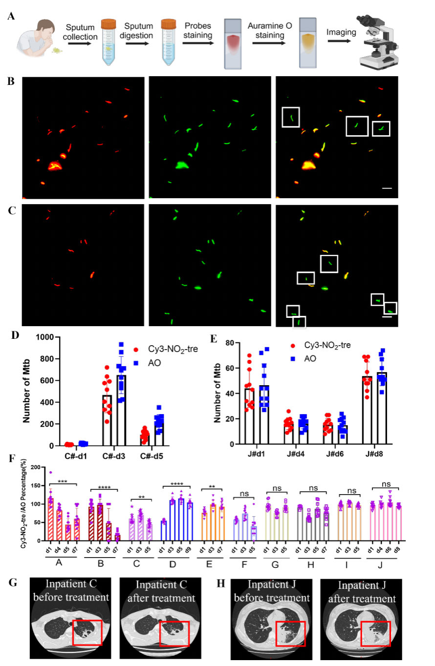
课题组采用Cy3-NO2-tre检测了临床痰液样本中的活Mtb。与AO相比,Cy3-NO2-tre表现出显著更强的荧光抗淬灭能力(图4)。基于Cy3-NO2-tre只标记活菌的特性,课题组将其与AO联用,初步研究了监测结核患者的抗结核药物的治疗效果。通常,结核患者需要服药三个月后再通过CT复查判断该患者对治疗方案的敏感性。采用Cy3-NO2-tre监测患者药物治疗前与治疗一周后痰液中活/死菌比例的变化,初步研究了患者服药治疗3个月后的CT结果相关性(图5),表明Cy3-NO2-tre有可能能够用于早期监测抗结核药物的治疗效果,大规模的临床样本研究正在进行中。

图4.Cy3-NO2-tre在临床痰液样本上的荧光抗淬灭效果强于AO

图5.Cy3-NO2-tre用于早期评价结核病患者的抗结核治疗效果
相关研究以“从实验室到临床:一种硝基还原酶Rv3368c响应的花菁探针用于特异性检测活结核分枝杆菌”(From Bench to Clinic: ANitroreductaseRv3368c-Responsive Cyanine-Based Probe for the Specific Detection of Live Mycobacterium Tuberculosis)为题,于1月8日在《分析化学》(Analytical Chemistry)上发表。
刘刚为该论文的通讯作者,开云线上(中国)网页版药学院2020级博士生洪小巧、2018级博士生耿鹏飞和首都医科大学北京胸科医院田娜博士为该论文的共同第一作者。研究得到首都医科大学北京胸科医院孙照刚博士的支持。
论文链接:
https://doi.org/10.1021/acs.analchem.3c04293
供稿:药学院
编辑:李华山
审核:郭玲